关于《天津市公路交通突发事件应急预案》公开征求意见的通知
为及时、高效、妥善处置各类公路交通突发事件,提高我市公路交通突发事件应急处理能力,按照市政府颁发的《天津市突发事件总体应急预案》(津政规〔2021〕1号)要求,市交通运输委组织相关部门对《天津市公路交通突发事件应急预案》进行了修订,现向社会公开征求意见:
一、意见征求时间
2021年11月11日至2021年11月21日
二、意见提交方式
(一)电子邮件:[email protected]
(二)书面信函:来信邮寄至Discuss足球投注 卫国道169号618室,邮政编码:300250,信封注明“天津市公路交通突发事件应急预案建议”。
三、注意事项
请严格依据有关法律法规提出修改意见(建议)和理由,并在征求意见期间按期反馈。
特此通知。
天津市交通运输委员会
2021年11月11日
天津市公路交通突发事件应急预案
1总则
1.1指导思想
以习近平新时代中国特色社会主义思想为指导,全面贯彻党的十九大和十九届二中、三中、四中、五中全会精神,深入学习贯彻习近平总书记关于应急管理重要论述,认真贯彻落实习近平总书记对天津工作“三个着力”重要要求和一系列重要指示批示精神,牢固树立安全发展理念,最大程度地预防和减少公路交通突发事件及其损害,为有效处置我市公路交通突发事件提供保障。
1.2编制目的
为提高应对公路交通突发事件的能力,健全完善我市公路交通突发事件应急管理能力,及时处置各类公路交通突发事件,最大限度地控制和减少公路交通突发事件造成的损失,更好地保障人民群众生命财产的安全,及时保障、恢复公路正常运行,制定本预案。
1.3编制依据
依据《中华人民共和国突发事件应对法》、《中华人民共和国安全生产法》、《中华人民共和国公路法》、《天津市公路管理条例》、《天津市实施<中华人民共和国突发事件应对法>办法》、《天津市突发事件总体应急预案》(津政规〔2021〕1号)等有关法律、法规和文件,制定本预案。
1.4事件分级
本预案所称公路交通突发事件,是指由于自然灾害、事故灾难、社会安全、公共卫生等原因引发,造成或者可能造成公路运行中断,需要及时进行抢修保通、恢复通行能力的,以及由于重要物资、人员运输特殊要求,需要提供公路应急通行保障的紧急事件。
公路交通突发事件按照性质类型、严重程度、可控性和影响范围等因素,将公路交通突发事件从高到低分为特别重大、重大、较大、一般四个等级(公路交通突发事件等级确定标准见附件1)。
1.5适用范围
本预案是本市处置公路交通突发事件的专项应急预案,适用于发生在本市行政区域内,须由本市处置,以及发生在其他地区、须由本市参与处置的公路交通突发事件。
本预案所称公路,是指按照《中华人民共和国公路法》和《天津市公路管理条例》定义的已投入使用的公路设施。
1.6工作原则
坚持党对公路交通突发事件应对处置工作的全面领导,承担防范化解重大安全风险、及时应对处置公路交通突发事件,保护人民群众生命财产安全和维护社会稳定的总原则。
1.6.1以人为本,预防为主
坚持以人民为中心的理念,弘扬生命至上、安全第一的思想,在公路交通突发事件应对中以避免和减少人员伤亡为首要目标,最大限度地减轻公路交通突发事件的影响和危害,确保天津城市平稳运行和安全稳定,确保人民群众生命财产安全。贯彻落实“安全第一、预防为主、综合治理”的方针,坚持应急与预防相结合、常态与非常态相结合。做好常态下的风险防控和隐患排查治理、应急队伍建设、应急物资储备、应急演练等工作。
1.6.2统一领导,分级负责
本预案确定的公路交通突发事件应急工作在市委、市政府的统一领导下,分级响应、条块结合、属地管理、上下联动,充分发挥专业应急指挥机构和各级公路应急管理部门的作用。
1.6.3快速反应,协调联动
加强应急队伍建设,建立联动协调制度,充分动员和发挥专业应急队伍作用,形成统一指挥、反应灵敏、功能齐全、协调有序、运转高效的应急管理机制。加强部门协作,形成优势互补、资源和信息共享。科学整合各类应急资源,建立健全应急处置协同联动机制,明确各方责任,形成统一指挥、反应灵敏、组织有序、处置有力的应急指挥处置体系。完善政府统筹管理下的社会力量参与机制,提高公路交通突发事件应对的社会化、智能化、专业化水平。
1.6.4依靠科技,提高素质
加强公共安全科学研究和技术开发,采用先进的监测、预测、预警、预防和应急处置技术、设施及装备,科学施救,充分发挥专家队伍和专业人员的作用,提高应对突发公共事件的科技水平和指挥能力,避免发生次生、衍生事件。加强宣传和培训教育工作,提高公众自救、互救和应对公路交通突发事件的综合素质。
2组织体系及职责
2.1市级应急组织机构
2.1.1指挥机构及职责
设立天津市公路交通突发事件应急指挥部(以下简称市公路应急指挥部),在市委、市政府领导下,组织开展本市公路交通突发事件应急处置工作。
市公路应急指挥部总指挥由分管公路工作的副市长担任,副总指挥由市政府分管副秘书长担任。
市公路应急指挥部成员单位及职责见附件2。
市公路应急指挥部可根据工作需要,对成员单位进行补充和调整。
市公路应急指挥部的主要职责是:在市委、市政府领导下,组织开展特别重大、重大级别公路交通突发事件的应急处置工作,发布指挥调度命令,并督促检查执行情况;研究落实应对我市公路交通突发事件的政策措施和指导意见;根据事发区需求,组织开展较大级别公路交通突发事件的应急处置工作;指导事发区开展较大、一般公路交通突发事件应急处置工作;根据公路交通突发事件的发展趋势,及时调整应急行动方案;研究部署相关应急救援队伍、应急物资装备的建设管理工作;指导建立联席会议制度;当公路交通突发事件由交通运输部或市委、市政府等上级机关统一指挥时,按照上级机关的指令,执行相应的应急行动。
2.1.2办事机构及其职责
市公路应急指挥部下设天津市公路交通突发事件应急指挥部办公室(以下简称市公路应急指挥部办公室),作为市公路应急指挥部常设办事机构,设在市交通运输委,主任由市交通运输委主要负责同志担任,副主任由市交通运输委相关分管负责同志担任,配备专(兼)职工作人员,市公路应急指挥部办公室负责组织、协调、指导、检查本市公路交通突发事件应对工作。
市公路应急指挥部办公室的主要职责是:负责市公路应急指挥部日常工作,起草市公路应急指挥部有关文件,落实市公路应急指挥部各项工作部署;对我市公路交通突发事件进行风险评估,并向市公路应急指挥部提出对策建议组织落实市公路应急指挥部决定,协调和调动成员单位开展公路交通突发事件的应对工作;负责收集分析相关工作信息,及时上报重要信息;负责组织编修市公路交通突发事件应急预案;组织相关人员进行应急值守,预判公路交通突发事件等级;开展应急演练、宣传教育培训工作,完善相关应急预案支撑文件;负责本市公路交通突发事件风险评估、隐患排查以及相关应急资源的管理工作;组织召开公路应急工作联席会和联络员会议;检查市公路应急指挥部工作部署的落实情况,协调、指导市公路应急指挥部成员单位开展相关应急保障与应急处置工作。
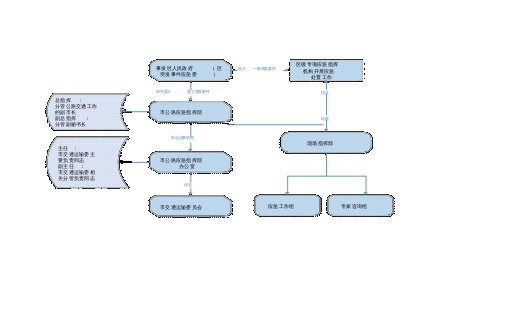
2.1.3现场指挥部
公路交通突发事件发生后,按照“战区制、主官上”的原则,根据响应级别依托市公路应急指挥部组建或事发地区人民政府就近组建现场指挥部。现场指挥部工作实行现场总指挥负责制。发生较大、一般公路交通突发事件,一般由事发区人民政府主要负责同志任现场总指挥,组织、协调所属应急力量进行处置;事件超出事发区的处置能力,需市公路应急指挥部组织协调的,由市公路应急指挥部指定负责同志任现场总指挥;发生特别重大、重大公路交通突发事件,由市委、市政府指定的负责同志任现场总指挥。现场总指挥负责组织研究并确定现场处置方案,指定工作组负责人员。现场总指挥发生变动或更替的,应做好相关工作的交接,并及时向市公路应急指挥部报告事件及救援情况。根据工作需要,现场指挥部可设立综合协调、公路抢通、运输保障、通信保障、信息舆情、后勤保障、恢复重建、治安维护、总结评估、医疗救护、专家咨询等应急工作组。
现场指挥部的主要职责是:根据对公路交通突发事件的综合分析和快速研判结果,组织研究并确定现场应急处置方案;指挥调度现场应急救援力量、调配应急物资,协调有关单位开展抢险救援、医疗救护、转移疏散、治安维护等工作;随时向市公路应急指挥部报告事件处置进展,一旦发现事态有进一步扩大趋势并有可能超出自身处置能力时,应立即请求增援。
2.1.4应急工作组
综合协调组:组长由市人民政府分管副秘书长担任,小组成员由事发地区人民政府、市交通运输委、市应急局、市公安局等相关单位组成。根据市公路应急指挥部要求,负责应急力量的调派、会议组织、信息报送、指挥部现场管理、应急处置的总体协调、联系专家等综合工作;承办市公路应急指挥部交办的其他工作。
公路抢通组:组长单位为市交通运输委,小组成员由市城市管理委、市住房城乡建设委、事发区人民政府等相关单位组成。负责组织公路抢修及保通工作;根据需要组织、调集应急队伍、机械、物资和申请市人民政府或上级部委救援;拟定抢修救灾资金补助方案;掌握公路受灾情况;承办市公路应急指挥部交办的其他工作。
运输保障组:组长单位为市交通运输委,小组成员由市公安局、市道路运输局等相关单位组成。负责组织、协调人员、设备、物资的应急运输保障工作;负责协调与其他运输方式的联运工作;拟定应急运输征用补偿资金补助方案;承办市公路应急指挥部交办的其他工作。
通信保障组:组长单位为市通信管理局,小组成员由基础电信运营企业和铁塔公司组成。负责依托公众移动通信网络,开展应急通信保障处置工作;承办市公路应急指挥部交办的其他工作。
信息舆情组:组长单位为市委宣传部,小组成员由市委网信办、市文化和旅游局等相关单位组成。负责收集、处理相关新闻报道,及时消除不实报道带来的负面影响;按照市公路应急指挥部要求,通过新闻发布会、微博、公众号等手段,向社会通报公路交通突发事件影响及应急处置工作进展情况;负责组织有关新闻媒体宣传报道应急处置工作中涌现出的先进事迹与典型;协调公安部门和市委网信办等单位在网上对舆论加以引导;承办市公路应急指挥部交办的其他工作。
后勤保障组:组长单位为事发区人民政府,小组成员由事发区人民政府相关单位组成。负责公路交通突发事件区域内应急物资和人员安置后勤保障物资,以及其他应急处置所需的各类物资;承办市公路应急指挥部交办的其他工作。
恢复重建组:组长单位为市交通运输委,小组成员由市住房城乡建设委、市城市管理委、事发区人民政府等相关单位组成。负责公路受灾情况统计,组织灾后调研工作;拟定公路灾后恢复重建方案并组织实施;承办市公路应急指挥部交办的其他工作。
治安维护组:组长单位为市公安局,小组成员由事发区人民政府等相关单位组成。负责在公路交通突发事件现场周围设立警戒区和警戒哨,做好现场控制、交通管制、疏散救助群众等工作,维护社会治安,打击各种违法犯罪活动;承办市公路应急指挥部交办的其他工作。
总结评估组:组长单位为市交通运输委,小组成员由事发区人民政府等相关单位组成。负责编写应急处置工作大事记;对公路交通突发事件情况、应急处置措施、取得的主要成绩、存在的主要问题等进行总结和评估,提出下一步工作建议,并向市公路应急指挥部提交总结评估报告;承办市公路应急指挥部交办的其他工作。
医疗救护组:组长单位为市卫生健康委,小组成员由事发区人民政府等相关单位组成。组织有关救援力量对伤病人员实施现场抢救、院前急救、专科治疗、卫生防疫等医疗救护工作;调度、安排医务人员和医疗物资装备;承办市公路应急指挥部交办的其他工作。
2.1.5专家咨询组
市交通运输委组建市公路交通突发事件应急救援专家咨询组,由成员单位及其他相关行业工程技术、科研、管理、法律等方面专家组成。
专家咨询组的具体职责是:参与修订市公路交通突发事件应急预案及有关规章制度;负责对应急准备以及应急行动方案提供专业咨询和建议;负责对灾情研判、应急救援、调查评估、恢复重建等工作提供决策建议和技术支持。
2.2区级应急组织机构
各区人民政府根据市公路应急指挥部工作部署,根据公路交通突发事件应对工作需要,设立区级专项应急指挥机构,承担相关类别公路交通突发事件应对工作。
各区人民政府根据应急管理工作需要,可与相邻的区以及北京市、河北省有关区(市)建立公路交通突发事件应急联动机制,成立联合指挥机构,共同开展跨区域的公路交通突发事件应对工作。
3预防与预警
3.1预防
市交通运输委建立公路交通突发事件风险调查和评估制度,对公路交通设施风险点、危险源进行调查、辨识、评估、分级、登记,建立台账,定期开展隐患排查,对隐患问题早发现、早处置,督促有关单位制定有效的管控措施。
3.2预警机制
市公路应急指挥部成员单位应建立完善预警和协同联动机制,针对可能对公路交通运行产生影响的情况,做好预防与应对准备工作,通过市预警信息发布系统及时向公众发布出行服务和提示信息。
3.3预警信息收集
市公路应急指挥部办公室及相关成员单位负责通过多种渠道收集暴雨、暴雪等极端恶劣天气,泥石流、滑坡、地面塌陷等地质灾害以及防洪等预警信息的发展态势,及时上报相关情况,并通报市公路应急指挥部办公室。
预警信息收集内容及出行服务信息来源包括:
(1)气象、地震、水务、规划资源、公安等有关部门的监测和灾害预报预警信息以及国家重点或者紧急物资运输通行保障需求信息。
(2)各级交通运输主管部门及相关管理机构有关公路中断、阻塞的监测信息。
(3)其他需要交通运输主管部门提供应急保障的紧急事件信息。
信息收集内容包括预计发生事件的类型、出现的时间、地点、规模、可能引发的影响及发展趋势等。
3.4确定预警级别
根据公路交通突发事件对公路的影响和需要的运输能力,预警级别分为一级、二级、三级和四级,分别用红、橙、黄、蓝四种颜色,一级为最高级别。预警等级见下表:

3.5预警信息发布
经公路交通管理部门研判,预警若可能发生一般或者较大公路交通突发事件,由事发区人民政府负责发布预警,并将相关情况上报市公路应急指挥部办公室。
经公路交通管理部门研判,预警若可能发生重大或者特别重大公路交通突发事件,由市公路应急指挥部上报市政府批准后,以市政府名义通过市预警信息发布系统发布预警信息。
预警信息的发布和调整可通过广播、电视、信息网络及全路网可变信息情报板等公路沿线设施等方式进行。对特殊人群、特殊场所和警报盲区应当组织人员逐户告知。市委宣传部、市委网信办、市文化和旅游局、市通信管理局等相关部门积极协同做好预警信息的发布工作。各种媒体应无偿发布预警信息并大力宣传防灾减灾的应急避险常识。
3.6预警响应措施
(1)发布黄色、蓝色预警后,由事发区政府组织召开会议,立即部署防御响应工作,明确工作重点。采取以下响应措施:
①相关公路管养单位的巡查人员应上岗对隐患部位进行适当的处置,并调阅相关资料,必要时配合交管部门对交通进行局部断行,防止隐患或事态进一步扩大;
②相关单位负责同志带班,安排专人24小时值守,随时保持通信联络畅通;
③通知有关部门、专业机构、监测网点和负有特定职责的人员及时收集、报告有关信息,加强对公路交通突发事件发生、发展情况的监测、预报,向社会公布反映突发事件信息的渠道;
④向社会发布与公众有关的公路交通突发事件预测信息和分析评估结果,对相关信息的报道工作进行管理;
⑤组织有关部门和机构、专家学者对灾害、事故或事件信息进行分析评估,科学研判发展趋势;
⑥向社会公众发布防灾避险的提示性、建议性信息和咨询电话等;
⑦法律、法规、规章规定的其他措施。
(2)发布红色、橙色预警后,由市公路应急指挥部办公室组织召开会议,成员单位相关负责人参加,立即部署防御响应工作,明确工作重点。在以上措施的基础上,进一步采取以下响应措施:
①指挥人员、救援人员、值班人员等进入待命状态,做好后备队伍的动员工作;
②调集应急救援所需物资、设备、工具,做好应急设施和应急避难场所的准备工作;
③加强安全检查和隐患排查,确保交通、通信、供水、排水、供电、供气、供热等公共设施的正常运行;
④加强对重点单位、重要部位和重要基础设施的安全保卫,维护社会治安秩序;
⑤转移、疏散或撤离易受突发事件危害的人员并予以妥善安置,转移重要财产;
⑥关闭或限制使用易受突发事件危害的场所,控制或限制容易导致危害扩大的公共场所的活动;
⑦法律、法规、规章规定的其他必要的防范性、保护性措施。
根据事件发展态势,预警响应可随时转入应急响应,按照应急响应程序处置。
3.7预警调整与解除
预警信息发布单位要密切关注事件进展情况,并依据事态变化情况和专家会商建议,按程序适时向市公路应急指挥部办公室提出调整预警级别并及时发布。当确定公路交通突发事件不可能发生或危险已经解除时,发布单位应立即宣布解除预警,终止预警期并解除已经采取的措施。
4应急处置
4.1信息报告与处理
按照接报即报、随时续报的原则,事发路段责任单位、监测网点和信息报告员在接到公路交通突发事件信息或发现重大风险隐患后,应立即进行核实,并向上级主管部门和市公路应急指挥部办公室报告。市公路应急指挥部办公室接到报告后,应当在30分钟内电话、1小时内书面向市委、市政府报告公路交通突发事件基本情况。对于死亡人数接近或者可能超过10人的公路交通突发事件,已经或者有可能引发舆情炒作、造成负面影响的公路交通突发事件,要第一时间向市委、市政府报告。
信息报告内容包括报告单位、报告人姓名、信息来源、事发时间和地点、人员伤亡和失联情况、影响范围和危害程度等信息。书面报告还应在以上内容基础上,进一步完善环境影响、建筑物倒塌损坏情况、交通通信电力等基础设施损毁情况、应急救援情况和已经采取的其他措施,并及时续报事件动态和处置进展。对性质严重、情况复杂、后续工作时间较长的公路交通突发事件,实行“日报告”制度。对于市委、市政府要求核实的情况,电话反馈时间不得超过20分钟。市领导同志作出批示、提出要求后,相关区或部门(单位)要及时报告落实情况。
4.2先期处置
公路交通突发事件发生后,事发区人民政府接报后迅速核实公路交通突发事件基本情况,对事态发展进行科学研判后,立即开展应急救援行动:组织当地公安部门疏散群众、封锁事发路段;组织当地乡镇人民政府或街道办事处开展自救互救并协助维护社会秩序;组织当地消防、医疗机构抢救受伤群众并控制事态。
公路交通突发事件发生后,根据事发区需要,市公路应急指挥部办公室立即组织市级专业应急抢险队伍对毁坏的公路实施临时防护,防止事态进一步扩大。
4.3应急响应
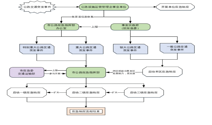
4.3.1分级响应
初判发生特别重大、重大公路交通突发事件,以及跨区的公路交通突发事件,由市公路应急指挥部负责应对;初判发生较大、一般公路交通突发事件,由事发区人民政府负责应对。如果事件本身较为敏感,或发生在重点地区或重大活动举办、重要会议召开等时期,适当提高响应级别,并视发展态势及时调整响应级别,避免响应不足或响应过度。
4.3.2响应级别
市公路应急指挥部应急响应原则上由高到低分为三级:一级、二级、三级。
发生或者预计将要发生特别重大、重大公路交通突发事件时,市公路应急指挥部报市委、市政府批准后,由市公路应急指挥部启动一级响应。发生或者预计将要发生较大公路交通突发事件时,事发区启动本级应急响应,涉及跨区或者超出事发区处置能力的,由市公路应急指挥部启动二级响应。发生或者预计将要发生一般公路交通突发事件时,事发区启动本级应急响应,需要市公路指挥部支援的,由市公路应急指挥部启动三级响应。
4.4指挥协调
4.4.1指挥协调机制
组织指挥。市公路应急指挥部设立后,区级应急机构按照市公路应急指挥部要求做好有关处置工作。超出事发区处置能力的,市人民政府根据事发区的请求和应急处置工作需要,将指挥权移交市公路应急指挥部。
现场指挥。现场指挥部设立后,各区人民政府的应急指挥机构应纳入现场指挥部,在现场指挥部的领导下开展公路交通突发事件应对工作。现场的各方面应急力量要在现场指挥部的统一指挥调度下开展工作,严格遵守交通管理、信息发布等工作要求,及时报告工作进展。根据工作需要,现场指挥部统一开设救援队伍集结点、物资收发点和新闻发布中心,组织完善相关后勤保障。
4.4.2指挥协调措施
(1)三级响应
接到一般公路交通突发事件报告后,由事发区人民政府组建现场指挥部,组织实施抢险救援和应急处置工作,并向市公路应急指挥部办公室报告。市公路应急指挥部办公室视情况赴现场指导,采取但不限于以下措施:
①市公路应急指挥部办公室有关负责同志赴现场协调、支援应急处置工作;
②市公路应急指挥部办公室协调调度市公路应急指挥部掌握的应急救援队伍、应急救援装备和应急物资等资源,协助事发区应急指挥机构共同开展应急处置工作;
③市公路应急指挥部办公室密切监视公路交通突发事件发展变化,随时做好扩大应急响应准备;
④法律、法规规定以及市委、市政府决定的其他事项。
(2)二级响应
接到较大公路交通突发事件报告后,由事发区人民政府组建现场指挥部,组织实施抢险救援和应急处置工作,并向市公路应急指挥部办公室报告。在三级响应的基础上,采取下列措施:
①市公路应急指挥部办公室经分析研究向总指挥、市委、市政府、交通运输部路网中心报告;
②召开市公路应急指挥部工作会议,传达贯彻中央领导同志指示、批示精神,党中央、国务院决策部署和市委有关要求;听取各方面情况汇报,研究伤员救治、人员疏散、交通管制等重大决策;
③市公路应急指挥部办公室主要负责同志赴现场指导、组织、协调、支援应急处置工作;
④市公路应急指挥部办公室协调调度市公路应急指挥部掌握的应急救援队伍、应急救援装备和应急物资等资源,指导相关成员单位和事发区应急指挥机构开展应急处置工作;
⑤市公路应急指挥部办公室密切监视公路交通突发事件发展变化,当公路交通突发事件发生超出事发区应急处置能力时,根据事发区人民政府的申请或者实际工作的需要,市公路应急指挥部办公室可派出工作组加入现场指挥部参与或指导应急处置工作。必要时,按照市委、市政府的决定,由市公路应急指挥部直接指挥协调应急处置工作;
⑥研究公路交通突发事件应急处置信息发布、新闻报道和舆论引导工作,第一时间发布权威信息,回应社会关切;
⑦法律、法规规定以及市委、市政府决定的其他事项。
(3)一级响应
接到特别重大、重大公路交通突发事件报告后,由市公路应急指挥部组建现场指挥部,组织实施抢险救援和应急处置工作。在二级响应的基础上,采取下列措施:
①市公路应急指挥部办公室经分析研究向总指挥、市委、市政府、交通运输部路网中心报告;
②市公路应急指挥部总指挥赴现场指挥、组织、协调应急处置工作,根据实际情况设副总指挥;
③召开市公路应急指挥部工作会议,传达贯彻中央领导同志指示、批示精神,党中央、国务院决策部署和市委有关要求;听取各方面情况汇报,研究救援行动、伤员救治、人员疏散、应急征用、中止大型活动、关闭旅游景点等重大决策;
④市公路应急指挥部组织成员单位,研究应急救援处置方案,分析事件发展趋势,提出各自预防及救援对策,动员、部署救援工作。事发区政府负责对事发现场周边居民进行疏散安置及后勤保障等工作;
⑤研究公路交通突发事件应急处置信息发布、新闻报道和舆论引导工作,确定市公路应急指挥部新闻发言人,组织召开指挥部新闻发布会;
⑥指挥部各成员单位相关负责领导赶赴现场,依据相关职责开展本行业应对工作;
⑦法律、法规规定以及市委、市政府决定的其他事项。
4.5处置措施
公路交通突发事件发生后,市公路应急指挥部根据实际情况采取下列1项或多项措施:
(1)组织营救和救治受害人员,疏散、撤离并妥善安置受到威胁的人员;
(2)迅速控制危险源,封锁事发路段,实行交通管制,维护社会治安;
(3)组织受灾群众开展自救互救,协助维护社会秩序,动员具有应急救援专长的志愿者参与救援行动;
(4)交通、公安等部门要保证紧急情况下抢险救援车辆的优先安排、调度和放行,确保受伤人员、救援物资和人员能够及时、安全送达;
(5)市公路应急指挥部成员单位迅速抢修被损坏的交通、通信、供水、排水、供电、供气、供热等公共设施,短时间难以恢复的,要组织实施临时过渡方案,确保社会生产生活秩序正常;
(6)向受困人员提供应急避难场所及食品、饮用水、衣被、燃料等生活必需品,满足受困人员正常生活所需;
(7)加强事发路段现场的公共卫生监测,防止疾病、环境污染等次生、衍生和耦合事件发生;
(8)禁止或限制使用有关设备、设施和有关场所,中止人员密集活动或可能导致危害扩大的生产经营活动以及采取其他保护措施;
(9)启用应急储备金和应急救援储备物资,必要时调用其他应急救援物资、设备、设施、工具;
(10)加强网络监管,依法打击编造、传播有关公路交通突发事件事态发展或者应急处置工作虚假信息的行为;
(11)请求武警天津市总队给予支援或协助救援,根据需要,请求天津警备区协调驻津部队和民兵应急救援力量支援或协助救援;
(12)市公路应急指挥部成员单位要在公路交通突发事件处置中做好帮助老年人应对工作,采取必要智能化管理和服务措施,提供公路交通突发事件风险提醒、紧急避难场所提示、“一键呼叫”应急救援、受灾人群转移安置、救灾物资分配发放等线上线下相结合的应急救援和保障服务;
(13)市公路应急指挥部依据相关法律、法规、规章规定,认为必要的其他应急处置措施。
4.6新闻与舆情应对
较大、一般公路交通突发事件的信息发布与舆情引导工作,由事发区委宣传部门负责,市委宣传部做好指导工作。特别重大、重大公路交通突发事件的信息发布与舆情引导工作,由市委宣传部统筹协调,信息舆情组负责信息发布、舆情分析、舆情引导和媒体服务等工作。未经批准,参与应急处置工作的单位和个人不得擅自对外发布消息。
特别重大、重大公路交通突发事件发生后,由信息舆情组按程序第一时间向社会发布简要信息,在5小时内发布权威信息,在24小时内以事件处置Discuss足球投注名义召开新闻发布会,由分管市领导同志、有关区主要负责同志及相关部门负责同志发布相关信息。通过动态发布处置进展情况、组织集中采访等方式,持续发布权威信息。
4.7扩大响应
当公路交通突发事件造成的危害已十分严重,超出本市处置能力,需要国家或其他省、区、市提供支持和援助时,根据市委决定,由市人民政府将情况上报国务院,请求协调有关方面参与事件处置工作。国家层面启动应急响应、实施组织指挥后,本市各方面应急力量接受国家层面统一指挥,并按照部署做好各项应急处置工作。
4.8响应终止
公路交通突发事件应急处置工作结束,事件危害或威胁被控制、消除,应急处置工作即告结束。特别重大、重大公路交通突发事件经市委、市政府研究同意后,由市公路应急指挥部宣布应急结束,现场应急救援队伍有序撤离。同时,视情继续实施必要措施,防止灾情反弹或引发次生、衍生事件。较大、一般公路交通突发事件由启动应急响应的区人民政府或市公路应急指挥部宣布应急结束,各部门转入常态工作。
现场指挥部停止运行后,通知相关方面解除应急措施,进入过渡时期。必要时,通过信息发布平台和新闻媒体等向社会发布应急结束信息。紧急状态决定的终止和公布依照法定程序执行。
5恢复与重建
5.1善后处置
宣布应急结束后,事发区人民政府、市公路应急指挥部相关成员单位及涉事企事业单位负责善后处置工作,及时制定恢复重建计划和善后处理措施,按相关规定组织实施。
5.2调查评估
一般公路交通突发事件的调查评估工作,由事发区人民政府组织开展。较大公路交通突发事件的调查评估工作,由市公路应急指挥部办公室组织开展。重大公路交通突发事件的调查评估工作由市人民政府组织开展。特别重大公路交通突发事件的调查评估工作,在国务院或国务院授权的部门组织下开展,本市配合做好相关工作。法律、法规对公路交通突发事件调查另有规定的,从其规定。
负责组织开展公路交通突发事件调查工作的机构,应根据公路交通突发事件的具体情况,组建事件调查组。
5.3恢复重建
针对损毁公路的恢复重建工作,在市公路应急指挥部统一领导下,由恢复重建组主要负责实施,按照短期恢复与长远发展并重的原则,因地制宜、科学制定恢复重建计划。区人民政府、市规划和自然资源局、市住房城乡建设委等相关部门积极配合。恢复重建工作要参考调查评估报告提出的意见和建议,必要时组织专家咨询组进行现场指导,尽快修复损毁或损坏的公共设施。
6应急保障
6.1应急队伍保障
6.1.1市级公路交通应急队伍
市交通运输委负责应急抢通和恢复重建应急队伍的组建和日常管理。应急队伍包括:市交通运输委组建的市公路交通突发事件应急队伍;各公路管理部门或机构、高速公路经营企业组建的应急队伍;经市公路应急指挥部确认的公路施工企业应急队伍。各应急队伍要根据本应急预案的要求,加强应急救援队伍的业务培训和应急演练,建立联动协调机制,发挥其在应对公路交通突发事件中的重要作用。恢复重建施工队伍应具备相应的资质。
应急队伍组建部门要加强队伍技能培训和应急演练,建立联动协调机制,为专业应急救援人员购买人身意外伤害保险,提供符合要求的安全防护装备,采取必要防护措施,完善应急救援人员保障。
6.1.2社会力量动员与参与
市公路应急指挥部办公室应根据本地区实际情况和公路交通突发事件特点,制定社会动员方案,明确动员的范围、组织程序、决策程序。在公路自有应急力量不能满足应急处置需求时,动员社会力量或协调其他专业应急力量参与应急处置工作。
6.2资金保障
公路应急保障所需的各项经费,按照现行事权、财权划分原则,由市和区财政部门按规定予以保障。市公路专业应急队伍建设以及应急物资储备点的物资采购、运输、储存的相关费用由市、区人民政府有关部门提出,经财政部门审核后,按规定程序列入本级政府年度财政预算。
鼓励自然人、法人或者其他组织按照有关法律、法规的规定进行捐赠和援助。
6.3装备物资保障
市公路应急指挥部相关成员单位要建立实物储备与商业储备相结合、生产能力储备与技术储备相结合、政府采购与政府补贴相结合的应急物资储备方式,强化应急物资储备能力。
6.3.1物资设备种类
应急物资包括公路抢通物资和救援物资两类。公路抢通物资主要包括装配式钢桥、大型型钢、钢板、钢管桩、木材等;救援物资包括方便食品、饮水、防护衣物及装备、医药、照明、帐篷、燃料、安全标志、车辆防护器材及常用维修工具、应急救援车辆等。
市公路应急指挥部相关成员单位要采取社会租赁和购置相结合的方式,储备一定数量的机械,如挖掘机、装载机、平地机、压路机、起重机、清雪设备、运输车辆、发电机等应急物资。
6.3.2物资设备管理
应急物资设备由市公路应急指挥部办公室统一监督管理,市交通运输委及各区人民政府进行代储管理,市交通运输委负责市级公路应急保障基地的规划、建设和管理,各区人民政府负责本区公路应急保障基地(站点)的规划、建设和管理。代储单位应建立完善各项应急物资管理规章制度,制定采购、储存、更新、调拨、回收各个工作环节的程序和规范,加强物资储备过程中的监管,防止储备物资设备被盗用、挪用、流失和失效。
6.4通信与信息保障
市通信管理局负责建立健全应急通信保障体系,组织基础电信运营企业和铁塔公司建立并完善应急通信系统,依托公众移动通信网络,开展应急通信保障处置工作。
6.5技术支撑
市公路应急指挥部办公室组织协调相关成员单位要加强公路交通突发事件管理技术的开发和储备,同时联合相关企业积极推动公路抢通设备的研发;重点加强智能化的应急指挥通信、预测预警、辅助决策、特种应急抢险等技术装备的应用,建立公路交通突发事件预警、分析、评估、决策支持系统,提高防范和处置公路交通突发事件的决策水平。
建立包括专家咨询、知识储备、应急预案、应急资源等数据库。
6.6京津冀协作
市交通运输委要完善京津冀公路交通突发事件应急管理合作联合应急处置、信息交流和重要信息通报会商机制,开展京津冀联合应急演练。
6.7宣传教育
6.7.1宣传教育
市交通运输委会同市公路应急指挥部其他成员单位组织开展公路交通突发事件应急宣传教育,编印各类通俗读本,图文并茂、通俗易懂、携带方便、快速查询,提高宣传教育效果,并通过广播、电视、网络、报刊等多种渠道,加强公路应急保障的宣传工作。
6.7.2培训
市公路应急指挥部办公室负责组织各成员单位以公路交通突发事件预防、应急指挥、综合协调等为重要内容,开展应对公路交通突发事件培训工作。
6.8应急演练
市级公路交通突发事件综合应急演练由市公路应急指挥部办公室统一部署,市交通运输员会会同相关成员单位制定市联合应急演练计划并组织开展实地演练与模拟演练相结合的多形式应急演练活动。
各区人民政府要结合所辖区域实际,有计划、有重点地组织应急演练。本预案每2年至少进行1次应急演练;上年度发生较大以上级别突发事件的,本年度至少进行1次同类型突发事件的应急演练。应急演练结束后,演练组织单位应当及时组织演练评估。
6.9责任与奖惩
公路交通突发事件应急处置工作实行行政领导负责制和责任追究制。对应急管理工作中作出突出贡献的先进集体和个人要及时给予宣传、表彰和奖励。对迟报、谎报、瞒报、漏报重要信息或者应急管理工作中有其他失职、渎职行为的,依法对有关责任人给予处分。构成犯罪的,依法追究刑事责任。
7附则
7.1预案管理与更新
各区人民政府按照本预案确定的职责,制定公路交通突发事件应急预案,报经区级人民政府批准,以区人民政府办公室名义印发实施,报送市公路交通主管部门备案。各成员单位按照本预案确定的职责,制定公路交通突发事件应急保障预案(或方案),报送市级人民政府备案,抄送市公路应急指挥部办公室。
本预案的审批、发布和备案按照有关规定执行。
预案实施后,市公路应急指挥部办公室要会同有关部门组织预案宣传、培训和演练,并根据实际情况,适时组织评估和修订。
7.2预案制定与解释
本预案由市公路交通突发事件应急指挥部办公室负责解释。
7.3预案实施时间
本预案自印发之日起实施。
附件:1.公路交通突发事件等级标准
2.市公路应急指挥部成员单位及职责
3.市公路交通突发事件应急组织架构图
4.市公路交通突发事件分级响应流程图
附件1
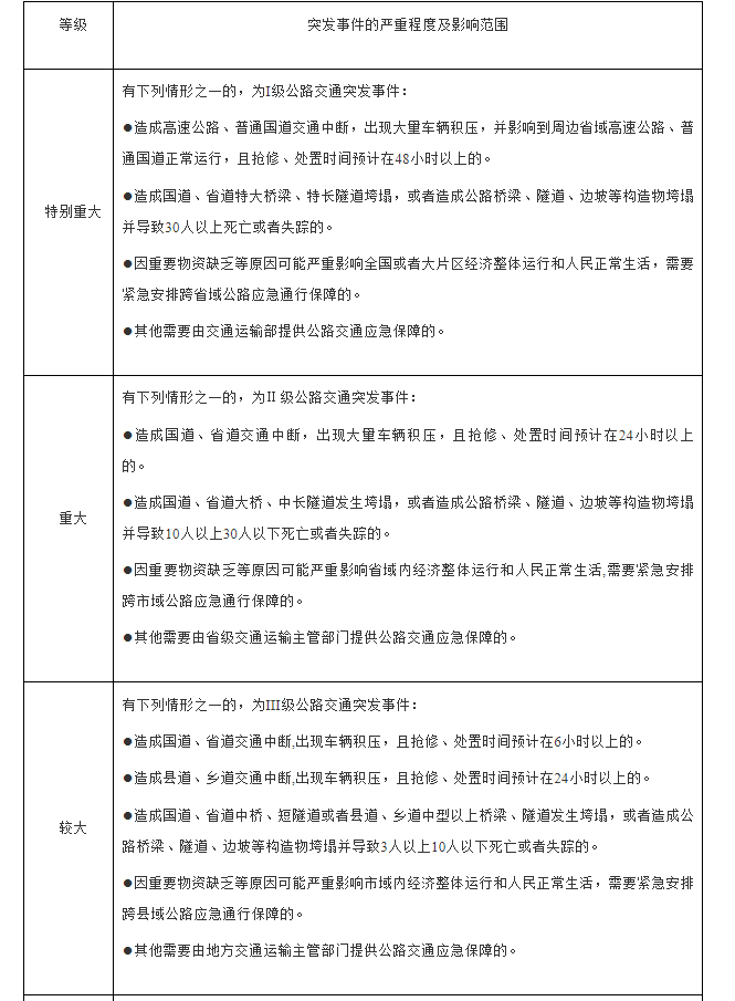
公路交通突发事件等级标准


表中所称以上包括本数,以下不包括本数。公路交通突发事件同时符合表中所列多个分级情形的,按照最高级别认定。
附件2
市公路应急指挥部成员单位及职责
市交通运输委:负责市公路应急指挥部办公室工作;负责为滞留人员的疏散提供运力保障;负责为应急队伍、应急设备物资提供运力保障;负责组织对市交通运输委管理的公路设施损毁进行应急抢通。
市委宣传部:负责指导有关部门发布公路交通突发事件信息,及时引导舆论;加强对网络的监控和管理;协调相关新闻单位做好对外宣传工作。
市委网信办:组织有关单位做好网络舆情分析、引导工作,加强网络媒体和移动新媒体信息发布,引导网民依法、理性表达意见,及时调控敏感信息,管控有害信息;会同市公安局,依法依规对散布谣言、恶意炒作等行为进行处理。
市外办:负责指导和协调处置公路交通突发事件涉外事宜,保持与有关国家驻华使馆的沟通联络。
市工业和信息化局:负责公路交通突发事件应急处置中电力、无线电保障工作;协调应急物资生产及储备和调运工作。
市通信管理局:负责组织协调基础电信运营单位做好公路交通突发事件的应急通信保障工作;指导基础电信运营单位抢修因公路交通突发事件受损的公共电信基础设施,恢复公用通信网络运行。
市公安局:负责公路交通突发事件现场的警戒,维护社会治安,保护人员、救灾物资安全,打击各种违法犯罪活动,并参与事件调查;负责事件现场及附近地域的交通管制、疏导,保障应急通道畅通及对应急救援车队、设备车辆的引导工作。
武警天津总队:负责协同有关方面保卫重要目标,制止违法行为,搜查、抓捕犯罪分子,开展人员搜救、维护社会治安和疏散转移群众等工作。
市发展改革委:配合做好公路交通突发事件的恢复重建工作。
市财政局:负责为本市公路交通突发事件应急工作提供资金保障。
市住房城乡建设委:负责协调相关部门针对所管理建设的在建工程对既有公路造成毁坏而引起的突发事件进行应急处置。
市水务局:配合做好市管河道跨河桥梁垮塌、沿河公路毁坏等涉及水务部门的公路交通突发事件的应急处置工作;负责协调相关水务部门对因公路交通突发事件而毁坏的市管排水管线进行抢修恢复;负责公路交通突发事件中排水系统排水的控制;负责做好备用饮用水水源调度;组织对被破坏的基础设施进行修复,配合做好水污染事件的应急处置工作。
市道路运输局:负责组织协调公路交通突发事件中公共交通、道路客货运输中运输保障工作。
市卫生健康委:负责受伤人员的现场医疗救治、转运、院内救治和现场卫生防疫等工作;及时向市公路应急指挥部报告伤员数量及医疗救治情况。
市城市管理委:负责组织协调相关单位对因公路交通突发事件而毁坏的供热、燃气管线进行抢修恢复。
市应急局:负责组织指导相关部门、事发区和专业技术力量,开展公路交通突发事件的核查、损失评估工作;会同事发区人民政府开展受灾人员救助工作,及时组织救灾物资的分配和发放;配合参与重特大公路交通突发事件的应急救援工作;负责组织协调有关专业应急救援队伍协助开展应急救援处置。
市消防救援总队:负责开展公路交通突发事件现场的火灾扑救和其他抢救人员生命为主的应急救援工作。
市民政局:会同事发区人民政府处理遇难人员善后事宜。
市生态环境局:负责公路交通突发事件引发环境污染的应急监测,提出事件后污染处置建议,协调有关单位处置污染物。
市规划和自然资源局:建立健全公路交通突发事件相关应急测绘响应调度、部门协作、资源共享等机制,提高应急测绘工作的制度化、规范化水平。加强应急测绘队伍和专家队伍建设,完善数据采集和快速制图设备,实现突发事件现场地理信息的快速获取、分析和传输,提高应急测绘保障能力。
市文化和旅游局:在公路交通突发事件中涉及游客时负责配合相关部门开展救援和善后工作。
市地震局:负责震情速报、通报和震情趋势判定;负责提供余震监测信息。
市气象局:负责为公路交通突发事件的应急处置提供气象保障服务,提供事件现场及周边地区气象资料,并及时发布气象预报。
北京铁路局天津铁路办事处:负责指导、协调跨铁路桥梁突发事件的应急处置工作;负责协调因铁路桥梁毁坏导致公路阻断的突发事件。
天津警备区:负责牵头协调对因公路交通突发事件而毁坏的涉及部队军用通信管线进行抢修恢复;根据需要,负责协调驻津部队和民兵应急救援力量支援或协助救援。
各区人民政府:负责区内较大、一般级别公路交通突发事件应急处置工作;负责开展特别重大、重大级别公路交通突发事件的先期处置工作;负责所属应急救援队伍、所需应急物资装备的建设管理工作;组织实施公路交通突发事件的善后处置工作;配合公路交通突发事件的调查处理工作;组织实施公路交通突发事件的物资保障。
附件3
市公路交通突发事件应急组织架构图

附件4
市公路交通突发事件分级响应流程图

起草说明
一、制定背景和必要性
我市组织制定的《天津市公路交通突发事件应急预案》印发实施以来,在指导公路交通运营应急管理中发挥了重要作用。随着应急管理工作不断深化,特别是新一轮机构改革后,机构设置、职责发生了很大变化。2020年,市应急委办公室关于加强应急预案体系建设明确要求截至2019年12月发布满三年未修订的应急预案能编尽编、应修尽修。今年年初,《天津市突发事件总体应急预案》重新修订并发布实施后,按照全市应急预案修编计划,启动了修编工作。在原有预案的基础上,结合最新法律法规及上位预案要求组织编写了《天津市公路交通突发事件应急预案》(以下简称《应急预案》)。
二、起草过程
为统筹推进市级专项预案编修工作,我委特成立工作组,与有关部门和单位多次召开预案修编推动会。同时邀请行业应急、法律专家等参与《应急预案》的修编、审核工作,共同研究重点问题。为充分研究突发事件应急机制的建立,在深入调研了解北京、青海、河北等兄弟省市成熟做法和先进经验基础上,建立健全分级负责、条块结合、属地为主的公路交通突发事件应急管理机制,建立市、区人民政府联动机制。
《应急预案》编制完成后,先后两次征求市委市政府相关部门、各相关区政府等共34家单位意见,经过深入研究,广泛吸纳意见建议,反复调修完善,形成了《应急预案》报审稿。
三、主要内容
《应急预案》共有七部分内容,明确了我市公路交通突发事件应急工作机制,包括组织指挥体系、预防预警、应急处置、恢复与重建、应急保障等内容。
(一)关于预案定位及适用范围。《应急预案》是我市处置公路交通突发事件的专项应急预案,用于指导本市因自然灾害、事故灾难、社会安全等原因引发,造成或者可能造成公路运行中断,需要及时进行抢修保通、恢复通行能力,以及由于重要物资、人员运输特殊要求,需要提供公路应急通行保障的紧急事件的应对工作。
(二)关于应急指挥体系。设立天津市公路交通突发事件应急指挥部,总指挥由分管公路工作的副市长担任,副总指挥由市政府分管副秘书长担任,成员由市有关部门负责同志组成。指挥部办公室设在市交通运输委,主任由市交通运输委主要负责同志担任,副主任由市交通运输委相关分管负责同志担任。明确了成员单位的工作职责。
(三)关于现场指挥机构。按照“战区制、主官上”原则,根据响应级别依托市公路应急指挥部组建或事发地区人民政府就近组建现场指挥部,并实行现场总指挥负责制。根据工作需要,现场指挥部可设立综合协调、公路抢通、运输保障、通信保障、信息舆情、后勤保障、恢复重建、治安维护、总结评估、医疗救护、专家咨询等应急工作组,分别由市有关部门牵头负责。
(四)关于预防监测和预警措施。市交通运输委建立公路交通突发事件风险调查和评估制度,定期开展隐患排查,对隐患问题早发现、早处置,督促有关单位制定有效的管控措施。市公路应急指挥部成员单位应建立完善预警和协同联动机制,针对可能对公路交通运行产生影响的情况,做好预防与应对准备工作,通过市预警信息发布系统及时向公众发布出行服务和提示信息。根据公路交通突发事件对公路的影响和需要的运输能力,立即部署防御响应工作,明确工作重点。
(五)关于信息报告。按照接报即报、随时续报的原则,事发路段责任单位、监测网点和信息报告员在接到公路交通突发事件信息或发现重大风险隐患后,应立即进行核实,并向上级主管部门和市公路应急指挥部办公室报告。市公路应急指挥部办公室接到报告后,应当在30分钟内电话、1小时内书面向市委、市政府报告公路交通突发事件基本情况。对于死亡人数接近或者可能超过10人的公路交通突发事件,已经或者有可能引发舆情炒作、造成负面影响的公路交通突发事件,要第一时间向市委、市政府报告。
(六)关于应急响应分级标准。市公路应急指挥部应急响应原则上由高到低分为三级:一级、二级、三级(公路交通突发事件等级确定标准见《应急预案》附件1)。
发生或者预计将要发生特别重大、重大公路交通突发事件时,市公路应急指挥部报市委、市政府批准后,由市公路应急指挥部启动一级响应。发生或者预计将要发生较大公路交通突发事件时,事发区启动本级应急响应,涉及跨区或者超出事发区处置能力的,由市公路应急指挥部启动二级响应。发生或者预计将要发生一般公路交通突发事件时,事发区启动本级应急响应,需要市公路指挥部支援的,由市公路应急指挥部启动三级响应。
(七)关于应急响应处置。一级响应在市委、市政府领导下,由市公路应急指挥部负责组织应对,市公路应急指挥部总指挥赴现场指挥、组织、协调应急处置工作;二级响应在市公路应急指挥部领导下,由事发区人民政府负责组织应对,市公路应急指挥部办公室主要负责同志赴现场指导、组织、协调、支援应急处置工作;三级应急响应由事发区人民政府负责组织应对,市公路应急指挥部办公室视情况赴现场指导。同时,结合实际制定了不同响应级别下的响应启动条件及响应措施。
(八)关于信息发布和舆情应对。较大、一般公路交通突发事件的信息发布与舆情引导工作,由事发区宣传部门负责,市委宣传部做好指导工作。特别重大、重大公路交通突发事件的信息发布与舆情引导工作,由市委宣传部统筹协调,信息舆情组负责信息发布、舆情分析、舆情引导和媒体服务等工作。未经批准,参与应急处置工作的单位和个人不得擅自对外发布消息。
特别重大、重大公路交通突发事件发生后,由信息舆情组按程序第一时间向社会发布简要信息,在5小时内发布权威信息,在24小时内以事件处置Discuss足球投注名义召开新闻发布会,由分管市领导同志、有关区主要负责同志及相关部门负责同志发布相关信息。通过动态发布处置进展情况、组织集中采访等方式,持续发布权威信息。
(九)关于应急保障。结合公路交通突发事件处置实际,明确应急队伍保障、资金保障、物资装备保障、通信与信息保障、技术支持、京津冀协作等六项保障措施,强化责任衔接与工作落实。处置公路交通突发事件所需财政负担的经费,按照现行事权、财权划分原则,由市和区财政部门按规定予以保障。
(十)关于配套预案。各区人民政府按照本预案确定的职责,制定公路交通突发事件应急预案,报经区级人民政府批准,以区人民政府办公室名义印发实施,报送市公路交通主管部门备案。各成员单位按照本预案确定的职责,制定公路交通突发事件应急保障预案(或方案),报送市级人民政府备案,抄送市公路应急指挥部办公室。
(十一)关于应急演练。市级公路交通突发事件综合应急演练由市公路应急指挥部办公室统一部署,市交通运输员会会同相关成员单位制定市联合应急演练计划并组织开展实地演练与模拟演练相结合的多形式应急演练活动。
各区人民政府要结合所辖区域实际,有计划、有重点地组织应急演练。本预案每2年至少进行1次应急演练;公路交通突发事件易发地应当经常组织开展应急演练。应急演练结束后,演练组织单位应当及时组织演练评估。鼓励委托第三方进行演练评估。
附件:



分享到: