关于《天津市城市轨道交通运营突发事件应急预案》公开征求意见的通知
为及时、高效、妥善处置各类轨道交通运营突发事件,提高我市轨道交通运营突发事件应急处理能力,按照市政府颁发的《天津市突发事件总体应急预案》(津政规〔2021〕1号)要求,市交通运输委组织相关部门对《天津市城市轨道交通运营突发事件应急预案》进行了修订,现向社会公开征求意见:
一、意见征求时间
2021年11月11日至2021年11月21日
二、意见提交方式
(一)电子邮件:[email protected]
(二)书面信函:来信邮寄至Discuss足球投注 卫国道169号618室,邮政编码:300250,信封注明“天津市城市轨道交通运营突发事件应急预案建议”。
三、注意事项
请严格依据有关法律法规提出修改意见(建议)和理由,并在征求意见期间按期反馈。
特此通知。
天津市交通运输委员会
2021年11月11日
天津市城市轨道交通运营突发事件应急预案
1总则
1.1指导思想
以习近平新时代中国特色社会主义思想为指导,全面贯彻党的十九大和十九届二中、三中、四中、五中全会精神,深入学习贯彻习近平总书记关于应急管理重要论述,认真贯彻落实习近平总书记对天津工作“三个着力”重要要求和一系列重要指示批示精神,牢固树立新安全发展理念,最大程度地预防和减少城市轨道交通突发事件及其损害,为全面建成安全、便捷、高效、绿色、经济的现代化综合交通体系提供保障。
1.2编制目的
为建立健全我市城市轨道交通运营安全工作,加强对运营突发事件处置的综合协调指挥,提高紧急救援反应能力,及时、有序、高效、妥善地处置城市轨道交通运营突发事件,最大限度地减少人员伤亡和财产损失,维护正常的工作秩序和社会秩序,制定本预案。
1.3编制依据
依据《中华人民共和国突发事件应对法》、《中华人民共和国安全生产法》、《生产安全事故报告和调查处理条例》、《国家城市轨道交通运营突发事件应急预案》(国办函〔2015〕32号)、《城市轨道交通运营突发事件应急预案编制规范》、《天津市实施<中华人民共和国突发事件应对法>办法》、《天津市突发事件总体应急预案》(津政规〔2021〕1号)等有关法律、法规和文件,结合我市实际情况,制定本预案。
1.4适用范围
本预案是本市处置城市轨道交通运营突发事件(以下简称运营突发事件)的专项应急预案,适用于本市行政区域内由市级城市轨道交通运营主管部门负责监管的城市轨道交通运营过程中发生的因列车撞击、脱轨,设施设备故障、损毁,以及大客流等情况,造成人员伤亡、行车中断、财产损失的突发事件应对工作。市级城市轨道交通运营主管部门监管范围之外的运营突发事件由属地人民政府制定相关应急预案。
因地震、洪涝、气象灾害等自然灾害和恐怖袭击、刑事案件等社会安全事件以及其他因素影响或可能影响城市轨道交通正常运营时,依据天津市相关预案执行,同时参照本预案组织做好监测预警、信息报告、应急响应、后期处置等相关应对工作。
1.5工作原则
以坚持党对应急工作的全面领导,承担防范化解重大安全风险、及时应对处置运营突发事件,保护人民群众生命财产安全和维护社会稳定为总原则。
运营突发事件应对工作坚持统一领导、属地负责,条块结合、协调联动,快速反应、科学处置的原则。运营突发事件发生后,市及各区人民政府和有关部门、城市轨道交通运营单位(以下简称运营单位)应立即按照职责分工和相关预案开展处置工作。
1.6事件分类分级
本预案所称运营突发事件,是指在城市轨道交通运营线路上,因自然灾害、人为因素或设施故障造成城市轨道交通运营中断、人员伤亡、乘客被困等危及公共安全的突发事件。
根据影响范围、可能造成或已经造成的严重程度以及人员伤亡、财产损失、运营中断等情况,将运营突发事件从高到低分为特别重大、重大、较大、一般四个等级。事件分级标准见附则。
2组织指挥体系
2.1应急工作组织指挥机构
2.1.1市级应急组织机构
(1)市城市轨道交通运营突发事件应急指挥部
设立天津市城市轨道交通运营突发事件应急指挥部(以下简称市轨道应急指挥部),在市委、市政府领导下,组织开展本市运营突发事件应急处置工作。
市轨道应急指挥部指挥长由分管城市轨道交通运营工作的副市长担任,副总指挥由市政府分管副秘书长担任。
市轨道应急指挥部的主要职责是:研究提出应对运营突发事件的指导意见和具体措施,组织开展本市较大及以上运营突发事件的具体应急处置工作,指导事发区、运营单位开展一般运营突发事件应急处置工作,研究部署相关应急救援队伍、应急物资装备的建设管理工作,指导建立联席会议制度等。
(2)市城市轨道交通运营突发事件应急指挥部办公室
市轨道应急指挥部下设天津市城市轨道交通运营突发事件应急指挥部办公室(以下简称市轨道应急指挥部办公室),作为市轨道应急指挥部常设办事机构,设在市交通运输委,主任由市交通运输委主要负责同志担任,副主任由市交通运输委相关分管负责同志担任,配备专(兼)职工作人员,负责开展市级专项应急预案编修,完善相关应急预案支撑文件,协调、指导市轨道应急指挥部成员单位开展相关应急保障与应急处置工作,组织开展应急预案演练相关工作。
(3)应急指挥部成员单位
市轨道应急指挥部成员单位由市委宣传部、市委网信办、市人民政府外事办、武警天津总队、市交通运输委、市应急局、市发展改革委、市公安局、市通信管理局、市规划和自然资源局、市生态环境局、市住房城乡建设委、市水务局、市地震局、市气象局、市卫生健康委、市民政局、市财政局、市工业和信息化局、市城市管理委、市道路运输局、市消防救援总队、国网天津市电力公司、运营单位、市轨道交通线网指挥中心等组成。
市轨道应急指挥部可根据工作需要,对成员单位进行补充和调整。
市轨道应急指挥部成员单位及职责见附件1。
2.1.2各区应急组织机构
各区根据市轨道应急指挥部工作部署,根据运营突发事件应对工作需要,配合市轨道应急指挥部开展运营突发事件应急处置工作,同时做好本级应急处置工作。各区人民政府要加强地铁沿线及地铁站周边公共区域防洪排涝措施,确保城市轨道交通安全运营。
2.2现场指挥机构
运营突发事件发生后,按照“战区制、主官上”的原则,根据响应级别依托市轨道应急指挥部组建或事发地区人民政府就近组建现场指挥部。指挥调度现场应急救援力量、调配应急物资,协调有关单位开展抢险救援、医疗救护、转移疏散、治安维护等工作。到现场参加应急处置的各方面应急力量应主动向现场指挥部报到、受领任务,接受现场指挥部的指挥调度,及时报告现场情况和处置进展。
现场指挥部工作实行现场总指挥负责制。发生一般运营突发事件,由事发区人民政府主要负责同志任现场总指挥;发生较大及以上运营突发事件,由市级层面负责应对,事发地区级人民政府先期开展应急处置工作,市级同时启动应急响应,由市委、市政府指定的负责同志任现场总指挥。现场总指挥负责组织研究并确定现场处置方案,指定工作组负责人员。现场总指挥发生变动或更替的,应做好相关工作的交接。
2.3运营单位、市轨道交通线网指挥中心
(1)运营单位是运营突发事件应对工作的责任主体,日常建立健全应急指挥机制,建立与相关单位的信息共享和应急联动机制。运营突发事件初期,负责及时、准确上报事件信息和自身能力范围内的应急处置工作;负责现场人员疏散与施救、城市轨道交通设施抢修;及时发布运营调整信息,立即组织站点、车内人员疏散,防止事态扩大。做好受损受灾情况统计分析,并参与相关事件善后和原因分析、调查等工作;负责组织开展本单位管辖范围内的应急宣教、应急演练、应急预案管理等相关日常应急管理工作。
(2)市轨道交通线网指挥中心
市轨道交通线网指挥中心(以下简称TCC),为本市行政区域内由市级城市轨道交通主管部门负责监管的城市轨道交通线网运营的整体管控和应急协调机构,负责城市轨道交通线网运营的调度协调和应急指挥等职能;负责接收可能对地铁运营造成影响的预警信息,并及时向相关运营单位进行通报;负责及时、准确上报运营突发事件对线网运营的影响情况;负责特殊时期的线网运力配置计划的研究、策划和监督落实;负责在运营突发事件处置过程中,对由市级城市轨道交通主管部门负责监管的运营单位进行线网级应急协调等工作。
2.4专家组
市交通运输委视情组建运营突发事件应急救援专家组,由成员单位及其他相关行业消防、工程技术、线路、轨道、结构工程、人防工程、车辆、供电、通信、信号、环境与设备监控、运输组织等方面专家组成。专家组具体职责如下:参与修订运营突发事件应急预案及有关规章制度;负责对应急准备以及应急行动方案提供专业咨询和建议;负责对应急响应终止和后期分析评估提出咨询意见;承办市轨道应急指挥部委托的其他事项。
3监测预警与信息报告
3.1监测
运营单位是城市轨道交通运营监测工作的责任主体,应当建立健全城市轨道交通运营监测体系,根据运营突发事件的特点和规律,加大对线路、轨道、结构工程、车辆、供电、通信、信号、消防、特种设备、应急照明等设施设备和环境状态以及客流情况等的监测力度,定期排查安全隐患,开展风险评估,健全应急处置和事故信息报告流程,落实各项风险防控措施,并对监测信息和城市轨道交通运行状况信息进行统计、汇总和分析。当城市轨道交通正常运营可能受到影响时,要立即将有关情况报告市交通运输委。
市交通运输委加强对本市内城市轨道交通安全运营情况的日常监测,市交通运输委根据监测情况的重要程度会同市公安局、市规划和自然资源局、市生态环境局、市住房城乡建设委、市水务局、市应急局、市地震局、市气象局、市消防救援总队、武警天津总队等成员单位和运营单位建立健全定期会商和信息共享机制,加强对突发大客流和洪涝、气象灾害、地质灾害、地震、火灾、公共安全事件等信息的收集,对各类风险信息进行分析研判,并及时将可能导致运营突发事件的信息告知运营单位。有关成员单位应及时将可能影响城市轨道交通正常运营的信息通报市交通运输委。
3.2预警
3.2.1预警信息发布
(1)预警分级
可以预警的运营突发事件的预警级别分为四级,由高到低依次为一级、二级、三级、四级,分别用红色、橙色、黄色、蓝色标示。
红色预警:预计将要发生特别重大运营突发事件。
橙色预警:预计将要发生重大运营突发事件。
黄色预警:预计将要发生较大运营突发事件。
蓝色预警:预计将要发生一般运营突发事件。
(2)预警发布
运营单位要及时对可能导致运营突发事件的风险信息进行分析研判,预估可能造成影响的范围和程度。运营单位对城市轨道交通系统内设施设备及环境状态异常可能导致运营突发事件时,要及时向相关岗位专业人员发出预警;因突发大客流、自然灾害等原因可能影响城市轨道交通正常运营时,要及时上报市城市轨道交通运营主管部门。由市城市轨道交通运营主管部门报请市人民政府同意后,协调相关成员单位按照职责通过电视、广播、报纸、互联网等渠道向公众发布预警信息。
3.2.2预警行动
(1)研判可能发生运营突发事件时,运营单位视情采取以下防范措施:
①运营单位对于城市轨道交通系统内设施设备及环境状态预警,要组织专业人员迅速对相关设施设备状态进行检查确认,排除故障,并做好故障排除前的各项防范工作。
②对于突发大客流预警,要及时调整运营组织方案,加强客流情况监测,在重点车站增派人员加强值守,做好客流疏导,视情采取限流、封站等控制措施,必要时申请启动地面公共交通接驳疏运。城市轨道交通运营主管部门要及时协调组织运力疏导客流。
③对于自然灾害预警,运营单位要加强对地面线路、设备间、车站出入口等重点区域的检查巡视,加强对重点设施设备的巡检紧固和对重点区段设施设备的值守监测,做好相关设施设备停用和相关线路列车限速、停运准备。
(2)预警信息发布后,应急指挥部各成员单位按照各自职责,开展预警行动,可视情采取以下措施:
①蓝色预警响应
预警信息发布后,市轨道应急指挥部办公室及应急指挥部各成员单位立即做出响应,成员单位负责同志带班,安排专人24小时值守,随时保持通信联络畅通。市轨道应急指挥部办公室对事故或事件信息进行分析评估,科学研判发展趋势;向社会公众发布防灾避险的提示性、建议性信息等;应急指挥部各成员单位的应急救援队伍随时待命,接到命令后迅速赶赴现场,视情况采取防止事件发生或事态进一步扩大的其他相应措施。
②黄色预警响应
在蓝色预警响应的基础上,采取以下措施:
市轨道应急指挥部办公室及应急指挥部各成员单位带班负责同志应及时掌握情况,做好随时赶赴现场的准备。视情况协调属地政府组建现场指挥部。
市轨道应急指挥部办公室向应急指挥部各成员单位通报突发事件预警情况,市交通运输委会同相关成员单位到场后依据职责组织对事发现场进行查勘,做好应急处置准备,并及时上报信息。
③橙色预警响应
在黄色预警响应的基础上采取以下措施:
市轨道应急指挥部办公室协调通讯管理部门及时做好现场应急通讯和视频连线;运营单位组织现场勘查及监测等工作。应急指挥部各成员单位的应急救援队伍随时待命,备齐人员物资,接到命令后立即集结出发。
专家组进驻市轨道应急指挥部办公室或事件现场,市轨道应急指挥部办公室组织相关成员单位和机构、专家,对事故或事件信息进行分析评估,研判发展趋势,并提供决策建议。
加强安全检查和隐患排查,确保交通、通信、供水、排水、供电、供气、供热等公共设施的正常运行;
加强对重点单位、重要部位和重要基础设施的安全保卫,维护社会治安秩序。
④红色预警响应
在橙色预警响应的基础上,应急指挥部各成员单位的应急救援队伍到达事件现场开展应急处置工作。
根据事件发展态势,预警响应可随时转入应急响应,按照应急响应程序处置。
市轨道应急指挥部办公室立即开展应急监测和预警信息专项报送工作,掌握并报告事态进展情况,根据市轨道应急指挥部要求增加报告频率,形成事件动态报告机制。
3.2.3预警解除
有事实证明突发事件有升级或降级可能的,应当根据事件性质,由预警发布单位重新发布预警信息。确定不可能发生运营突发事件或者危险已经解除的,发布预警信息的单位应当宣布解除预警,适时终止相关措施。
3.3信息报告
发生运营突发事件后或判断可能引发运营突发事件时,运营单位要立即核实并报告市轨道应急指挥部办公室及TCC,同时报告事发区人民政府,并通告可能受到影响的单位和乘客。市轨道应急指挥部办公室接到TCC或运营单位上报的运营突发事件信息后,应当立即进行核实,对运营突发事件的性质和类别作出初步认定。当初判为发生一般运营突发事件的,由运营单位第一时间进行运营突发事件的应急处置,并立即报告事发区人民政府,同时将应急处置情况报告市轨道应急指挥部办公室;当初判为发生较大及以上运营突发事件的,市轨道应急指挥部办公室要在接报后立即向市轨道应急指挥部报告,并按要求30分钟内电话、1小时内书面报告市委、市政府,同时向交通运输部报告。紧急情况下,可越级上报。
信息报告的内容主要包括:信息来源、时间、地点、事件性质、损害程度、伤亡人员、已采取的措施及可能发展的趋势等。暂时无法判明等级的,应根据事件可能达到或演化的级别和影响程度,及时续报事件发展情况。
4应急响应
4.1响应分级
根据运营突发事件的严重程度和发展态势,将应急响应设定为一级、二级、三级、四级四个等级。初判发生特别重大、重大、较大运营突发事件时,结合我市轨道交通运营的特殊性,分别启动一级、二级、三级应急响应,由市级层面(市轨道应急指挥部)负责应对工作,事发地区级人民政府先期开展应急处置工作,市级部门同时启动应急响应;初判发生一般运营突发事件时,启动四级应急响应,运营单位第一时间启动本单位应急响应,在事发区人民政府启动应急响应时配合做好应急处置工作。如果事件本身较为敏感,或发生在重点地区或重大活动举办、重要会议召开等时期,适当提高响应级别,并视发展态势及时调整响应级别,避免响应不足或响应过度。
(1)四级响应
接到一般运营突发事件报告后,由事发区人民政府组建现场指挥部,组织实施抢险救援和应急处置工作,并向市轨道应急指挥部办公室报告。市轨道应急指挥部办公室视情况赴现场指导,采取但不限于以下措施:
①事发区人民政府组织开展人员疏散、医疗救护、现场监控等应急处置工作。
②市轨道应急指挥部办公室有关负责同志赴现场协调、支援应急处置工作。
③市轨道应急指挥部办公室协调调度市轨道应急指挥部掌握的应急救援队伍、应急救援装备和应急物资等资源,协助事发区应急指挥机构共同开展应急处置工作。
④市轨道应急指挥部办公室密切监视突发事件发展变化,随时做好扩大应急响应准备。
⑤法律、法规规定以及市委、市政府决定的其他事项。
(2)三级响应
接到较大运营突发事件报告后,由市轨道应急指挥部组建现场指挥部,组织实施抢险救援和应急处置工作。在四级响应的基础上,采取下列措施:
①市轨道应急指挥部办公室经分析研究向总指挥、市委、市政府报告。
②市轨道应急指挥部办公室主要负责同志赴现场指导、组织、协调、支援应急处置工作。
③市轨道应急指挥部办公室协调调度市轨道应急指挥部掌握的应急救援队伍、应急救援装备和应急物资等资源,指导相关成员单位和事发区应急指挥机构开展应急处置工作。
④市轨道应急指挥部办公室密切监视突发事件发展变化,当突发事件发生超出事发区应急处置能力时,根据实际工作的需要,市轨道应急指挥部办公室可派出工作组加入现场指挥部参与或指导应急处置工作。必要时,按照市委、市政府的决定,由市轨道应急指挥部直接指挥协调应急处置工作。
⑤法律、法规规定以及市委、市政府决定的其他事项。
(3)二级响应、一级响应
接到特别重大、重大运营突发事件报告后,由市轨道应急指挥部组建现场指挥部,组织实施抢险救援和应急处置工作。在三级响应的基础上,采取下列措施:
①轨道应急指挥部办公室经分析研究向总指挥、市委、市政府报告。
②市轨道应急指挥部总指挥、副总指挥立即赴现场指挥、组织、协调应急处置工作。
③召开总指挥部工作会议,传达贯彻中央领导同志指示、批示精神,党中央、国务院决策部署和市委、市政府有关要求,听取各成员单位情况汇报,研究部署事发地管控、人员疏散、交通管制、运力衔接、新闻发布、事件分析评估等事项,由各成员单位按照职责分工开展各项应急处置工作。事发区人民政府负责对事发现场周边居民进行疏散安置及后勤保障等工作。
④指挥部各成员单位相关负责领导赶赴现场,依据相关职责开展本行业应对工作。
⑤国家有关部委工作组到场后,总指挥及时汇报工作,接受统一指挥,并做好相关保障工作。
⑥法律、法规规定以及市委、市政府决定的其他事项。
运营突发事件发生在易造成重大影响的地区或重要时段时,可适当提高响应级别。应急响应启动后,可以根据事件造成损失情况及发展态势调整响应级别,避免响应不足或响应过度。事态发展到需向国务院、交通运输部以及武警部队请求支援时,由市政府协调。
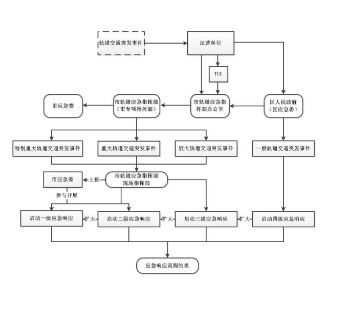
天津市城市轨道交通运营突发事件分级响应流程图见附件2。
4.2响应措施
运营突发事件发生后,运营单位必须立即启动相关应急预案,组织疏散乘客、伤员救治等先期应急处置工作,全力控制事态发展;各成员单位根据工作需要,组织采取以下措施控制事态发展,严防次生、衍生灾害。
在运营突发事件处置中做好帮助老年人应对工作。采取必要智能化管理和服务措施,提供运营突发事件风险提醒、紧急避难场所提示、“一键呼叫”应急救援、受灾人群转移安置、救灾物资分配发放等线上线下相结合的应急救援和保障服务。
市政府有关部门和有关单位可根据工作需要,组织采取以下措施:
4.2.1人员搜救
市消防救援总队、市卫生健康委、市公安局、市应急局、市民政局、运营单位等相关成员单位按照工作职责在现场开展以抢救人员生命为重点的应急救援工作,做好对获救人员的转运、安置,对受伤人员的救治,以及对遇难人员的转运工作,在人员搜救过程中应尽量避免对人员造成次生伤害。运营突发事件对轨道周边建(构)筑物安全造成威胁和影响时,应当及时转移受影响建(构)筑物内的人员到安全区域并妥善安置。现场搜救以及参与人员救治、转运的队伍之间要加强衔接和配合,同时做好自身安全防护。
4.2.2现场疏散
运营单位按照本单位预先制定的紧急疏散方案和设置的指引标识,在确保安全的前提下,有组织、有秩序地迅速引导乘客撤离事发地点,并疏散受影响城市轨道交通站点乘客至安全地带。市道路运输局及时调集公交车、出租车等运力,迅速疏散现场客流。市公安局对城市轨道交通线路实施分区封控、警戒,阻止乘客及无关人员进入,开通绿色通道,为应急车辆提供通行保障。
运营单位及时控制在线列车运营,防止发生次生事件,及时通过网络、告示牌、站内广播、电子显示屏等渠道,向公众发布车站封闭、线路调整、停班等信息。
当运营突发事件对周边建筑物、构筑物安全造成影响时,事发地区人民政府根据实际情况组织危险建筑物内的人员转移到安全区域避险,必要时对转移人员实施临时安置。
4.2.3乘客转运
市道路运输局根据现场指挥部的指令,按照疏散乘客数量和发生运营突发事件的城市轨道交通线路运行方向,预设临时接驳车,及时调整公共交通客运方案,调配地面公共交通车辆运输,加大发车密度,做好乘客的转运工作。
4.2.4交通疏导
市公安局及时对事件影响路段和区域采取交通疏导措施,必要时实施交通管制。在实施抢险过程中,市公安局应为赴现场参与抢险救援的车辆、设备到达事件现场提供通行便利。
4.2.5医学救援
市卫生健康委应在第一时间组织医疗卫生机构对营救出的受伤人员进行救治,初步判定伤情、统计伤员人数,并及时转运到医院,增派医疗专家,调动急需药物,支持事发地的医学救援工作,做好伤病员的心理抚慰。
4.2.6抢修抢险
根据事件性质、险情状况和抢险需要,市交通运输委、市住房城乡建设委、市生态环境局等成员单位对事件现场及受影响范围的线路、设备设施、建筑物、构筑物和环境质量等情况进行监测,并将监测情况及时提交现场指挥部专家组,专家组针对抢险救援中出现的技术类问题或风险监测数据,及时进行会商,形成专家意见,确定解决方案。
相关成员单位组织相关专业技术力量,开展设施设备等抢修作业,及时排除故障;组织土建线路抢险队伍,开展土建设施、轨道线路等抢险作业;组织车辆抢险队伍,开展列车抢险作业;组织机电设备抢险队伍,开展供电、通信、信号等抢险作业,尽快恢复正常运营秩序。
4.2.7维护社会稳定
市公安局根据事件影响范围、程度,划定警戒区,做好事发现场及周边环境的保护和警戒,维护治安秩序;严厉打击借机传播谣言制造社会恐慌等违法犯罪行为,维护社会稳定。
4.2.8信息发布和舆论引导
特别重大、重大运营突发事件后,按程序第一时间向社会发布简要信息,在5小时内发布权威信息,在24小时内以事件处置Discuss足球投注名义召开新闻发布会,由分管市领导同志、有关区主要负责同志及相关部门负责同志发布相关信息。由市委宣传部负责新闻报道和信息发布工作。由市委网信办指导做好各级运营突发事件网上舆情应对处置工作。
信息发布的内容包括:事件时间、地点、原因、性质、伤亡情况、应对措施、救援进展、公众需要配合采取的措施、事件区域交通管制情况和临时交通措施等。
通过政府授权发布、发新闻稿、接受记者采访、举行新闻发布会、组织专家解读等方式,借助电视、广播、报纸、互联网等多种途径,运用微博、微信、手机应用程序(APP)客户端等新媒体平台,主动、及时、准确、客观向社会持续动态发布运营突发事件和应对工作信息,回应社会关切,澄清不实信息,正确引导社会舆论。
4.2.9扩大响应
当运营突发事件造成的危害已十分严重,超出本市处置能力,需要国家或其他省、区、市提供支持和援助时,根据市委决定,由市人民政府将情况上报国务院,请求协调有关方面参与事件处置工作。国家层面启动应急响应、实施组织指挥后,本市各方面应急力量接受国家层面统一指挥,并按照部署做好各项应急处置工作。
4.2.10应急结束
运营突发事件应急处置工作结束,事件危害被消除后,应急处置工作即告结束。
较大及以上运营突发事件经市委、市政府研究同意后,由市轨道应急指挥部宣布应急结束,现场应急救援队伍有序撤离。同时,视情继续实施必要措施,防止灾情反弹或引发次生、衍生事件。一般突发事件由启动应急响应的区人民政府宣布应急结束,各部门转入常态工作。
现场指挥部停止运行后,通知相关方面解除应急措施,进入过渡时期。必要时,通过信息发布平台和新闻媒体等向社会发布应急结束信息。紧急状态决定的终止和公布依照法定程序执行。
4.2.11恢复运营
市轨道应急指挥部及时组织评估,当确认具备运营条件后,运营单位应尽快恢复正常运营。
5 后期处置
5.1善后处置
在市委、市政府统一领导下,市相关部门会同事发区实施善后处置措施,及时制定包括补助、补偿、抚慰、抚恤、安置和环境恢复等善后工作方案并组织实施。运营单位按照国家相应的法律、规定,做好事件伤、亡人员的善后处理工作,尽快修复城市轨道交通设备设施,恢复城市轨道交通正常运营。保险机构及时开展相关理赔工作。
5.2调查评估
负责组织开展运营突发事件调查工作的机构,应根据运营突发事件的具体情况,组建事件调查组。
一般运营突发事件的调查评估工作,由事发区人民政府组织开展。较大运营突发事件的调查评估工作由市人民政府相关部门组织开展。重大运营突发事件的调查评估工作由市人民政府组织开展。特别重大运营突发事件的调查评估工作,在国务院或国务院授权的部门组织下开展,本市配合做好相关工作。法律、法规对运营突发事件调查另有规定的,从其规定。
6保障措施
6.1通信保障
运营单位要完善列车内、地下线路等重点区域的通信设施,完善通信手段;交通、生态环境、应急、消防、气象等配备有应急通信系统的部门要加强日常协作,整合资源。市通信管理局组织基础电信运营企业和铁塔公司做好现场公众移动通信网应急保障工作,确保通信畅通。
各成员单位要设立应急值守专用电话,建立有效救援通讯网络,明确应急抢险救援部门、人员、通讯联系方式,上报市轨道应急指挥部办公室,保证抢险救援通信畅通。各成员单位通讯联系方式发生变更的要及时向市轨道应急指挥部办公室进行报备。
6.2队伍保障
市交通运输委、市工业和信息化局、市道路运输局、市通信管理局、市卫生健康委等应急指挥部成员单位要加强专家队伍和车辆、供电、运输、通信、医疗等专业应急队伍建设,定期开展培训和演练,提高应急救援能力。运营单位要建立健全城市轨道交通运营事故专业救援队伍,加强人员设备维护和应急抢修能力培训,定期开展应急演练,提高应急救援能力。依托市交通运输委城市轨道交通运营事故专业救援队伍作为运营突发事件先期应急力量支援保障,以城市轨道交通运营事故专业救援队伍为主体力量,以其他专业应急救援队伍为辅助力量。根据需要动员和组织志愿者等社会力量参与运营突发事件防范和处置工作。公安、武警部队等要做好应急力量支援保障。
6.3装备物资保障
应急指挥部成员单位和运营单位要加强应急装备物资储备,支持社会化储备,做好储备信息的动态管理;要根据应急处置工作需要,配备相应的抢险救援设施设备和物资、器材,确保齐全有效。
6.4技术保障
市交通运输委联合轨道运营相关企业积极推动运营突发事件应急处置技术装备、设施的研发。建立城市轨道交通应急管理技术平台,实现信息综合集成、分析处理、风险评估的智能化和数字化。
6.5交通运输保障
市交通运输委组织协调市道路运输局等相关成员单位健全运输保障体系,保障应急响应所需人员、物资装备等运输,保障人员疏散。市公安局要及时对现场实施交通管制,并根据需要,组织开设应急救援绿色通道。
6.6资金保障
市、区人民政府采取财政措施,保障运营突发事件应对工作所需经费。处置运营突发事件所需财政负担的经费,按照财政事权与支出责任划分原则分级保障。运营突发事件应急准备、应急演练和救援救灾工作资金由市、区人民政府有关部门提出,经财政部门审核后,按规定程序列入本级政府年度财政预算。
运营单位应将抢险救援设施设备购置和维护、应急物资储备、应急演练等费用纳入年度预算,并按计划实施。
6.7宣传、培训和演练
6.7.1宣传
市轨道应急指挥部办公室要充分利用电视、广播、报刊、互联网等多种新闻媒体宣传城市轨道交通安全法律法规和预防避险、自救互救等常识,提高乘客的安全自救防护能力。
运营单位应组织开展运营突发事件应急宣传教育工作,组织本系统人员进行应急法律、法规和应急避险、自救互救等应急知识的宣传教育,同时利用轨道线网内各种媒体宣传城市轨道交通安全基本知识,增强乘客的安全防范意识。
6.7.2培训
市轨道应急指挥部办公室负责组织各成员单位以运营突发事件预防、应急指挥、综合协调等为重要内容,开展应对运营突发事件培训工作。
6.7.3演练
市级运营突发事件综合应急演练由市轨道应急指挥部办公室统一部署,会同相关成员单位制定市联合应急演练计划并组织开展实地演练与模拟演练相结合的多形式应急演练活动。本预案每2年至少进行1次应急演练;上年度发生较大以上级别运营突发事件的,本年度至少进行1次同类型突发事件的应急演练。应急演练结束后,演练组织单位应当及时组织演练评估。
相关成员单位结合各自制定的应急预案,组织本单位开展应对运营突发事件的各项演练。各应急抢险救援队伍要结合本单位的工作和生产,积极开展专业技能培训和演练。
7附则
7.1名词解释
城市轨道交通:是指采用专用轨道导向运行的城市公共客运交通系统,包括地铁系统、轻轨系统、单轨系统、有轨电车、磁浮系统、自动导向轨道交通系统、市域快速轨道系统等。
7.2运营突发事件分级标准
(1)有下列情形之一的,为特别重大城市轨道交通运营突发事件:
①造成30人以上死亡,或者100人以上重伤;
②直接经济损失1亿元以上。
(2)有下列情形之一的,为重大城市轨道交通运营突发事件:
①造成10人以上30人以下死亡,或者50人以上100人以下重伤;
②直接经济损失在5000万元以上1亿元以下;
③连续中断行车24小时以上。
(3)有下列情形之一的,为较大城市轨道交通运营突发事件:
①造成3人以上10人以下死亡,或者10人以上50人以下重伤;
②直接经济损失在1000万元以上5000万元以下;
③连续中断行车6小时以上24小时以下。
(4)有下列情形之一的,为一般城市轨道交通运营突发事件:
①造成3人以下死亡,或者10人以下重伤;
②直接经济损失50万元以上1000万元以下;
③连续中断行车2小时以上6小时以下。
本预案所称“以上”含本数,“以下”不含本数。
7.3预案管理与更新
各区人民政府按照本预案确定的职责,制定城市轨道交通运营突发事件应急预案,报经区级人民政府批准,以区人民政府办公室名义印发实施,报送市城市轨道交通运营主管部门备案。各成员单位按照本预案确定的职责,制定城市轨道交通运营突发事件应急保障预案(或方案),抄送市轨道应急指挥部办公室。
本预案的审批、发布和备案按照有关规定执行。
预案实施后,市轨道应急指挥部办公室要会同有关部门组织预案宣传、培训和演练,并根据实际情况,适时组织评估和修订。
7.4预案解释
本预案由市轨道应急指挥部办公室负责解释。
7.5预案实施时间
本预案自发布之日起实施。
附件:1.成员单位及职责
2.天津市城市轨道交通运营突发事件分级响应流程图
附件1
市轨道应急指挥部成员单位及职责
市委宣传部:负责组织、协调运营突发事件的宣传报道、事件处置情况的新闻发布、舆情收集和舆论引导工作;组织新闻媒体宣传运营突发事件相关知识;各处置部门负责发布职责范围内的工作信息,处置工作牵头部门统筹发布抢险处置综合信息。
市委网信办:负责开展乘坐城市轨道交通工具安全常识的网络宣传;指导做好各级运营突发事件网上舆情应对处置工作。
市外办:负责指导和协调处置运营突发事件涉外事宜,保持与有关国家驻华使馆的沟通联络。
武警天津总队:负责协同有关方面保卫重要目标;制止违法行为,搜查、抓捕犯罪分子;开展人员搜救、维护社会治安和疏散转移群众等工作。
市交通运输委:负责指导、协调、组织运营突发事件监测、预警及应对工作,负责运营突发事件应急工作的监督管理;牵头组织完善城市轨道交通应急救援保障体系,协调建立健全应急处置联动机制;指导运营单位制订城市轨道交通应急疏散保障方案;指定或协调应急救援运输保障单位,组织事故现场人员和物资的运送;参与事件原因分析、调查与处理工作。
市应急局:负责组织指导相关部门、事发区和专业技术力量,开展运营突发事件核查、损失评估工作;会同事发区人民政府开展受灾人员救助工作,及时组织救灾物资的分配和发放;负责配合参与重特大运营突发事件的应急救援工作;组织协调有关专业应急救援队伍参与事故救援处置。
市发展改革委:配合做好运营突发事件的恢复重建工作。
市公安局:负责维护现场治安秩序和交通秩序;参与抢险救援,协助疏散乘客;监督指导重要目标、重点部位治安保卫工作,依法查处有关违法犯罪活动;参与相关事件原因分析、调查与处理工作。
市通信管理局:负责组织协调基础电信运营企业和铁塔公司做好运营突发事件的通信保障工作。
市规划和自然资源局:建立健全应急测绘响应调度、部门协作、资源共享等机制,提高应急测绘工作的制度化、规范化水平;加强应急测绘队伍和专家队伍建设,完善数据采集和快速制图设备,实现运营突发事件现场地理信息的快速获取、分析和传输,提高应急测绘保障能力。
市生态环境局:负责对运营突发事件引发的环境污染开展应急监测,提出控制环境污染的应急建议,协调有关单位处置污染物。
市住房城乡建设委:负责组织协调建设工程抢险队伍,配合运营单位专业抢险队伍开展工程抢险救援;参与相关事件原因分析、调查与处理工作。
市水务局:应组织协调水务单位做好运营突发事件的供水、排水保障,开展供水、排水管道地下管网抢修;视情参与相关事件原因分析、调查与处理工作等。
市地震局:对可能导致运营突发事件的地震进行预测;震后快速提供预警和震情信息。
市气象局:及时开展运营突发事件发生地的气象监测和预报工作,有效开展运营突发事件的气象保障服务工作。
市卫生健康委:负责组织协调医疗卫生资源,开展伤病员现场救治、转运和医院收治工作,统计医疗机构接诊救治伤病员情况;根据需要做好卫生防病工作,视情提出保护公众健康的措施建议,做好伤病员的心理援助。
市民政局:会同事发地区人民政府处理遇难人员善后事宜。
市财政局:负责按照市指挥部意见,为运营突发事件应急处置工作提供资金保障。
市工业和信息化局:应组织协调供电单位做好运营突发事件的应急供电保障;视情参与相关事件原因分析、调查与处理工作等。
市城市管理委:组织协调燃气企业做好运营突发事件的供气保障,开展燃气管道等地下管网抢修;视情参与相关事件原因分析、调查与处理工作等。
市道路运输局:负责公共交通运输应急保障,协助事故现场人员和物资的运送。
市消防救援总队:负责对运营突发事件现场的火灾扑救和其他抢救人员生命为主的应急救援工作。
国网天津市电力公司:负责对因运营突发事件而毁坏的电力管线进行抢修恢复。
运营单位:运营单位是运营突发事件应对工作的责任主体,组织开展运营突发事件先期处置,疏散乘客,抢修重建设施设备;组织实施应急运营方案;提供应急处置所需的相关设计、建设技术方案;负责运营突发事件应急处置工作后勤保障;负责善后处置;配合开展调查工作。目前的运营单位有:天津轨道交通运营集团有限公司、神铁二号线(天津)轨道交通运营有限公司、三号线轨道交通运营有限公司。如有变化,及时更新运营单位相关信息。
附件2
天津市城市轨道交通运营突发事件分级响应流程图

起草说明
一、制定背景和必要性
我市组织制定的《天津市轨道交通运营突发事件应急预案》印发实施以来,在指导轨道交通运营应急管理中发挥了重要作用。随着应急管理工作不断深化,特别是新一轮机构改革后,机构设置、职责发生了很大变化。2020年,市应急委办公室关于加强应急预案体系建设明确要求截至2019年12月发布满三年未修订的应急预案能编尽编、应修尽修。今年年初,《天津市突发事件总体应急预案》重新修订并发布实施后,按照全市应急预案修编计划,启动了修编工作。在原有预案的基础上,结合最新法律法规及上位预案要求组织编写了本预案。
二、起草过程
为统筹推进市级专项预案编修工作,我委特成立工作组,与有关部门和单位多次召开预案修编推动会。同时邀请行业应急、法律专家等参与《应急预案》的修编、审核工作,共同研究重点问题。为充分研究突发事件应急机制的建立,在参照了解北京、重庆、上海等兄弟城市的成熟做法和有益经验基础上,建立了分级负责、条块结合、属地为主的城市轨道交通运营突发事件应急管理机制和市、区人民政府联动机制。
《应急预案》编制完成后,先后两次征求市委市政府相关部门、各相关区政府等共37家单位意见,经过深入研究,广泛吸纳意见建议,反复调修完善,形成了《应急预案》报审稿。
三、主要内容
《应急预案》共七章,明确了城市轨道交通运营突发事件应急工作机制,包括组织指挥体系、监测预警与信息报告、应急响应、后期处置、保障措施等内容。主要内容如下:
(一)关于应急指挥体系。设立应急指挥部,总指挥由分管轨道交通运营工作的副市长担任,副总指挥由市政府相关副秘书长担任,成员由承担运营突发事件应对职责的市有关部门(单位)负责同志组成。指挥部办公室设在市交通运输委,主任由市交通运输委主要负责同志担任,副主任由市交通运输委相关分管负责同志担任。同时明确了27个成员单位的工作职责。
(二)关于现场指挥机构。按照“战区制、主官上”原则,根据应急响应级别依托市轨道应急指挥部组建或事发地区人民政府就近组建现场指挥部,并实行现场总指挥负责制。
(三)关于信息报告。发生运营突发事件后或判断可能引发运营突发事件时,运营单位要立即核实并报告市轨道应急指挥部办公室及市轨道交通线网指挥中心(以下简称TCC),同时报告事发区人民政府,并通告可能收到影响的单位和乘客。市轨道应急指挥部办公室接到TCC或运营单位上报的运营突发事件信息后,应当立即进行核实,对运营突发事件的性质和类别作出初步认定。当初判为发生一般运营突发事件的,由运营单位第一时间进行运营突发事件的应急处置,并立即报告事发区人民政府,同时将应急处置情况报告市轨道应急指挥部办公室;当初判为发生较大及以上运营突发事件的,市轨道应急指挥部办公室要在接报后立即向市轨道应急指挥部报告,并按要求30分钟内电话、1小时内书面报告市委、市政府,同时向交通运输部报告;当初判为发生重大及以上运营突发事件的,市政府在接到报告后应立即向国务院报告。紧急情况下,可越级上报。
(四)关于应急响应分级标准与响应处置。本市城市轨道交通运营突发事件应急响应由高到低分为四级:一级、二级、三级和四级。Ⅰ级、Ⅱ级响应在市委、市政府领导下,由市指挥部负责组织应对,市轨道应急指挥部总指挥、副总指挥立即赴事发地组织、指导、协调应急处置工作;Ⅲ级响应在市指挥部领导下,由市轨道应急指挥部办公室主要负责同志赴现场指导、组织、协调、支援应急处置工作;Ⅳ级应急响应由事发站区负责组织应对,市轨道应急指挥部办公室视情况赴现场指导。同时,结合实际制定了不同响应级别下的响应启动条件及响应措施。
(五)关于应急保障。结合轨道交通运营突发事件处置实际,明确通信保障、队伍保障、装备物资保障、技术保障、交通运输保障、资金保障等六项保障措施,强化责任衔接与工作落实。处置运营突发事件所需财政负担的经费,按照财政事权与支出责任划分原则分级保障。
(六)关于应急演练。市级运营突发事件综合应急演练由市轨道应急指挥部办公室统一部署,会同相关成员单位制定市联合应急演练计划并组织开展实地演练与模拟演练相结合的多形式应急演练活动。
附件:



分享到: